山体滑坡极有可能造成人员伤亡和整体基础设施损坏。这就是为什么岩土工程师投入大量时间和精力来预防滑坡的原因——但如果山体滑坡已经发生,洞察力和理解有何帮助呢?
在这种情况下,岩土工程师需要工具来了解滑坡的原因以及可能导致进一步不稳定的条件。
用于了解滑坡的一种方法是对破坏的斜坡进行数值分析。这使得岩土工程师能够探索各种失效机制,并就滑坡最可能的原因提出假设。
这正是GeoStudio中的3D边坡稳定性分析为加拿大汤普森河谷提供帮助的方式,该地区山体滑坡高度集中,影响了重要的交通路线。
明确危险路线
汤普森河从坎卢普斯流经不列颠哥伦比亚省中部,到达利顿,并在那里与弗雷泽河汇合。周围的山谷是交通不可或缺的一部分,因为横贯加拿大的高速公路、加拿大太平洋铁路和加拿大国家铁路都沿河而行。河谷的某些部分很宽阔,而另一些部分则由于河流下切而相对陡峭。由于该地区气候干旱,边坡大部分未饱和。
区域地层学受到三个独立冰川作用事件的影响,基岩被冰湖沉积物、冰碛物和冰川冲刷覆盖(Sattler,2022)。冰湖沉积物还包括软弱的非膨胀粘土层,这些粘土层作为滑动面而导致不稳定。
由于陡坡、区域地下水位低以及软粘土层的存在,汤普森河沿岸发生了多起山体滑坡。其中之一,里普利滑坡,是活跃的——这意味着它会继续移动,尽管移动速度非常缓慢,每年2至82毫米(Soltanieh和Macciotta,2022)。因此,在现场进行了多项研究,以监测滑坡并了解导致不稳定的具体条件。

从上面看里普利山体滑坡(图片来源:Kelvin Sattler)
使用多种工具进行稳健的调查
现场调查提供了创建里普利滑坡3D模型所需的信息。团队收集激光雷达数据来定义详细的表面地形,同时还进行地球物理和地形测绘、强大的地下分析和仪器监测计划。
作为其博士研究的一部分,来自Clifton Engineering Group的Kelvin Sattler博士在PLAXIS LE中创建了详细的稳定性分析。该模型的预期目的是进行极限平衡稳定性分析并研究孔隙水压力条件变化的影响。
Sattler博士和他的团队利用LiDAR数据构建了原始3D地质力学模型来定义场地地形。他们还根据钻孔日志和地球物理和地质/地貌图解释了地下地层学。最后,他们使用测量的河流水位和现有数据定义了测压表面。根据萨特勒博士的说法:“由于复杂的孔隙水压力条件以及需要准确表示地表渗透以及不断变化的河流水位,对里普利滑坡现场的分析具有挑战性。我们希望确保我们充分了解不饱和条件和吸力如何影响现场的稳定性”。
Sattler博士最初的PLAXIS LE稳定性和渗流分析的详细信息如下图所示。

PLAXIS LE 模拟孔隙水压力(第一周)

PLAXIS LE 模拟的关键安全因素(第一周)
将分析引入GeoStudio
鉴于PLAXIS LE退役(于2023年宣布),我们在GeoStudio中重新创建了完整的数值模型来验证结果。这包括:
·3D有限元地下水渗流分析(SEEP3D)生成复杂的水边界条件
·3D极限平衡稳定性分析(SLOPE3D)
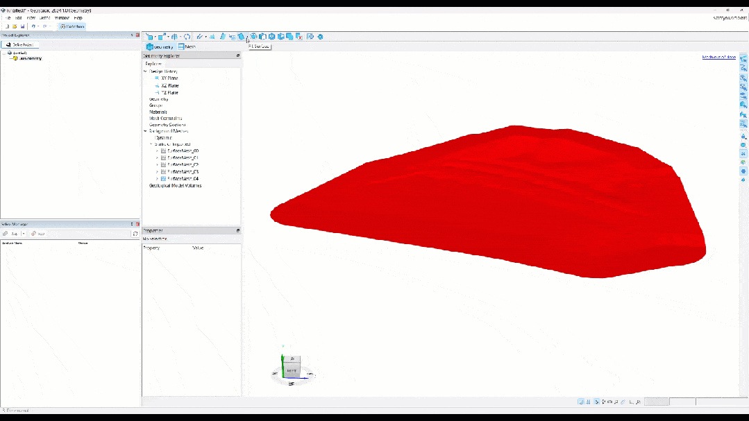
为了结合这两种类型的分析,GeoStudio中的3D几何是必要的。曲面适合导入的网格曲面,代表地层单元的地形和接触面,如下所示。
请注意,当在GeoStudio中仅进行3D极限平衡分析时,可以导入地质模型体积(例如,从Leapfrog或OBJ文件导入)。

将接触面作为背景网格导入到 GeoStudio中

将曲面拟合到背景网格
渗流分析使用从项目现场进口的测压表面作为初始水条件。与萨特勒博士的模型类似,定义了两个关键边界条件来表示(1)随着时间的推移测量的河流水位和(2)河流上方地表的渗透。初始一维渗流分析用于评估地表水平衡和相应的渗透。为此,地表应用的边界条件评估了气候条件,包括降水、气温、相对湿度和蒸散量。结合这些条件对于正确模拟渗透和不饱和条件至关重要。计算出的地表水通量被用作3D渗流分析中河流水位以上的边界条件。

地下水渗流分析定义

显示水附加载荷和完全指定的滑移面的稳定性分析定义
3D渗流分析的结果用于3D稳定性分析,以研究在孔隙水压力条件变化的情况下随时间变化的稳定性。与PLAXIS LE中一样,Cuckoo搜索方法在GeoStudio的SLOPE3D中可用。该方法用于将GeoStudio分析的总体结果与原始PLAXIS LE模型进行比较。此外,GeoStudio中还使用了完全指定的搜索方法,从原始模型中复制了具有最低计算安全系数的滑移面。最后,软弱的表面代表该地点存在软弱的、膨胀的粘土。
GeoStudio的实际应用
3D渗流分析提供了与Sattler博士的原始模型类似的结果。安全系数确实随孔隙水压力变化,但在整个模拟期间结果仍接近于1。这支持了对里普利山体滑坡现场正在进行的运动的观察,并与萨特勒博士的发现相对应。考虑到所研究的孔隙水压力条件范围,安全临界系数的最大变化为15%。萨特勒博士补充道:
3D分析确定,孔隙水压力变化对整体安全系数的贡献至少为4%,而河流支撑效应使安全系数至少提高了11%。因此,吸力损失与河流水位较低同时发生,将导致里普利滑坡的斜坡不稳定
在完成 GeoStudio模型时也发现了类似的观察结果,突显了使用3D分析方法捕获自然滑坡的复杂性时的理解水平的提高。GeoStudio模型验证了这一观察结果,即每年的滑坡运动可能与土壤内孔隙水压力条件的变化有关。

未优化的完全指定滑移面与PLAXIS LE分析的差异小于0.36%

完全指定默认优化设置与 PLAXIS LE 分析的差异小于5%

布谷鸟搜索方法显示出与完全指定的滑移面类似的失效机制,但安全系数略低
增进理解
GeoStudio验证了所观察到的Ripley滑坡的破坏机制,并确认在孔隙水压力条件的应用范围内,关键安全系数保持在或接近1。
GeoStudio中用于此分析的整体功能包括:
该项目强调了使用3D分析方法来了解具有复杂地下水和地形成分的自然滑坡行为的好处,以及GeoStudio的3D产品与PLAXIS LE先前功能的无缝集成。
参考
Sattler, K. 2022. Variable Suction and its Effect on Stability at the Ripley Landslide Near Ashcroft, British Columbia. University of Saskatchewan (PhD Thesis).
Soltanieh, A. and Macciotta, R. 2022. Updated Understanding of the Ripley Landslide Kinematics Using Satellite InSAR. Geosciences 12(8): 298. https://doi.org/10.3390/geosciences12080298
致谢
以下组织为上述针对里普利滑坡进行的研究提供了支持:NSERC、铁路地面灾害研究计划、加拿大交通部、加拿大地质调查局、CN和CPKC。